欢迎光临~阻燃面料生产厂家
语言选择: 中文版 ∷  英文版

公司新闻

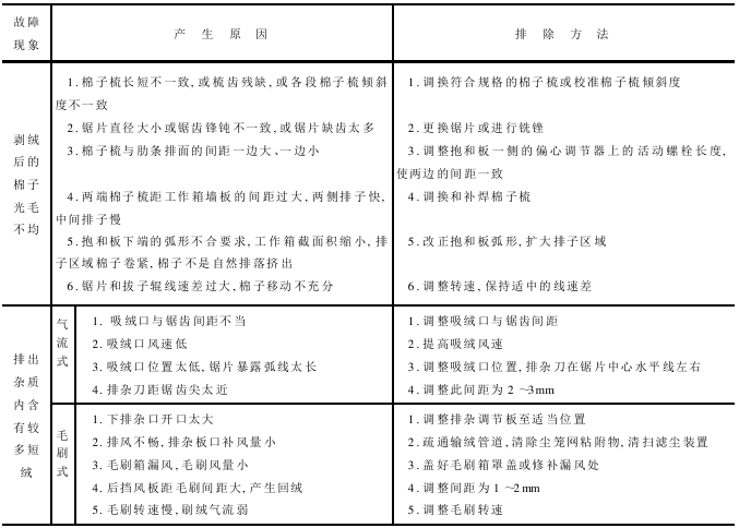
机器的调与维护 短绒质量差产量低的原因及处理方法

    短绒质量差、产量低的原因及处理方法见表9-11和表9-12。

 

AAAFSGRETEGSDFW


版权声明

本站发布的有些文章部分内容来源于互联网。如有侵权,请联系我们,我们会尽快删除。

联系我们

CONTACT US

联系人:杨小姐

手机:13912652341

电话:0512-5523 0820

邮箱:377830286@qq.com

地址: 江苏省昆山市新南中路567号A2217